| ISSN: 1139-8736 Depósito Legal: B-35783-2001 |
3.2 La noción de dominio léxico
El objetivo inicial del MLF era, en primer lugar, trazar la arquitectura semántica del lexicón, y en segundo, utilizarla como fuente de datos para entender mejor el lenguaje. En una hipótesis inicial, todo dependía de la organización de la lengua general en clases semánticas, ya que era evidente que a partir de una organización léxica válida se podían extraer patrones sintácticos recurrente. En otras palabras, es evidente que existen propiedades comunes que unen a las unidades léxicas de una misma clase semántica, de la misma forma que también existen propiedades que diferencian a unas de otras.
En el MLF, se propone la denominación de dominio léxico en lugar de campo semántico precisamente debido a la imprecisión de esta última. La noción de campo léxico hace referencia, ineludiblemente, a la descripción del significado de un concepto mediante la suma de los rasgos binarios que constituyen su intensión, lo que ignora la naturaleza imprecisa del significado (Lakoff y Johnson 1980; Lakoff 1987). Los dominios léxicos, por el contrario, se diferencian de la noción tradicional en que los criterios de inclusión o no están claramente especificados y en que la estructura interna es una proyección de la codificación tanto de la información sintagmática como paradigmática (Faber y Mairal 1999: 79, 141).
Uno de los principales problemas en la elaboración de representaciones semánticas es cómo establecer dichos dominios léxicos, es decir, qué criterios se han de seguir para determinar el inventario exacto de un conjunto de áreas de significado válidas. La estructura del lexicón está, en teoría, basada en invariables conceptuales aunque en la práctica, el estatus de estos términos genéricos es más difícil de definir. La captura de invariables ha sido objeto de estudio en lexicografía en numerosas ocasiones (Wierzbicka 1993; Lewandowska y Tomaszczyk 1987; Miller 1998). En el MLF, los superordinados no son ni invariables conceptuales (Wierzbicka 1993: 51) ni un conjunto heurístico que se ve obligado a variar cada vez que cambie la lengua del proyecto (Miller 1998: 28); son más bien near primitives:
In the majority of languages there are semantic primitives, or rather, near primitives, to describe the basic concept of each system: "to perceive" for perception, "to do" for bodily activity, "to think (that)" for intellect, "to want" for will, "to feel" for emotions, and "to say" for speech (Apresjan 1993: 86 apud Faber y Mairal 1999: 85).
La elección de los elementos superordinados junto con la naturaleza de las relaciones existentes entre sus miembros y qué tipo de conocimiento codifican es un tema aún en debate (Grandy 1987: 260). De hecho, en la gran mayoría de las teorías lingüísticas actuales, sorprendentemente, la noción de dominio semántico carece de relevancia aunque se admite que dichos constructos mentales existen, de una u otra forma:
Taxonomies of entity types are common in computational treatments of language phenomena, but are largely ignored or seen as irrelevant by the majority of theoretical linguists. This tradition cannot be so quickly dismissed. [...] Many of the generalizations they hope to capture are legitimate goals for linguistic theory and cognitive science (Pustejovsky 1995: 19).
En el MLF, para llegar a la estructuración léxica de los dominios léxicos, se utiliza un análisis de abajo a arriba, de la palabra al concepto y no viceversa. De esta manera, cuentan con una base mucho más sólida y no son el producto de la intuición del lexicógrafo. Al evitar la subjetividad, a la que han estado expuestos muchos trabajos lexicográficos, podemos afirmar que, siguiendo un tipo de análisis que sea data-driven, contamos con puntos de referencia cognitiva. Givón (1984: 13) afirma:
the generic, culturally-shared knowledge stored in the lexicon pertains to relatively stable phenomena, concepts or points of reference, which constitute an intricate network that is part and parcel of our cognitive map of the phenomenological universe.
Un diagrama de un dominio léxico se estructuraría de la siguiente manera (Faber y Mairal 1999: 64):

Figura 3.1: Estructura de un dominio léxico en el MLF
Al terminógrafo acostumbrado a estructurar conceptualmente dominios de especialidad y a elaborar árboles conceptuales, esta concepción de dominio léxico le puede resultar muy familiar. Lo que es verdaderamente novedoso es que esta técnica se aplique a la lengua general, que a su vez, se basa en la estructura definicional y que los parámetros léxicos que se derivan de este tipo de organización son indicativos del comportamiento sintáctico de cada uno de sus miembros.
El lexicón verbal, siguiendo principios lexemático-funcionales se divide en los doce siguientes dominios léxicos:
|
existencia |
|
cambio |
|
posesión |
|
habla |
|
sentimiento |
|
acción |
|
manipulación |
|
cognición/percepción mental |
|
movimiento |
|
percepción genérica |
|
percepción sensorial |
|
posición |
Tabla 3.1: Dominios léxicos de los predicados verbales, según el MLF
De forma muy esquemática, se puede afirmar que los predicados pertenecientes a cada uno de estos doce apartados o dominios están configurados jerárquicamente según la estructura implícita en sus respectivas definiciones. Presentamos, a continuación, algunos ejemplos de términos superordinados, en español, para cada uno de los dominios que hemos establecido en la Tabla 3.1:
|
1. ser/existir (existencia |
|
2. llegar a ser/cambiar (cambio) |
|
3. tener/dar (posesión) |
|
4. decir/hablar (habla) |
|
5. sentir/experimentar (sentimiento) |
|
6. hacer (acción) |
|
7. usar/tratar (manipulación) |
|
8. saber/pensar (cognición/percepción mental) |
|
9. mover (ir/venir) (movimiento) |
|
10. percibir (percepción genérica) |
|
11. ver/oír/probar/oler/tocar (percepción sensorial) |
|
12. estar/permanecer/poner (posición) |
Tabla 3.2: Lexemas superordinados en los dominios léxicos de los predicados verbales, según el MLF
Se llega a estos superordinados a través de la descomposición léxica, método utilizado para establecer la jerarquía semántica dentro de cada dominio. Este procedimiento está en consonancia con el Principio de Descomposición de Mel'cuk (véase §2.2.4): es decir, que la definición de una unidad léxica L debe contener únicamente términos que sean más simples que L (Mel'cuk 1988).
La Tabla 3.2 se puede adaptar a la terminografía. En el marco del trabajo que conforma esta tesis, los superordinados se restringen en su mayoría a los dominios léxicos verbales recogidos en la Tabla 3.3. Los lexemas que aparecen en negrita son los más frecuentes, e indican también el tipo de significado más marcado en textos médicos sobre oncología:
|
be/exist (existence) |
occur, arise, appear, disappear, begin, comprise, consist, constitute, develop, eliminate, eradicate, establish, evolve, exist, form, grow, initiate, involve, originate, proliferate, recur, start, survive |
|
Change, become (change) |
change, become, reduce, increase, decrease, augment, adjust, alter, ameliorate, debilitate, debulk, boost, , dilate, diminish, cure, enlarge, escalate, gain, improve, intensify, lengthen, lessen, modify, optimize, present, shrink, shorten, transform, worsen |
|
Have/give (possession) |
administer, deliver, accumulate, acquire, allot, contain, distribute, include, lack, obtain, offer, provide, receive, release, remove, take, withhold, withdraw |
|
say/tell (speech) |
advocate, describe, define, discuss, explain, indicate, predict, prescribe, promise, recommend, report, suggest |
|
feel (emotion) |
alleviate, palliate, desire, experience, prefer, suffer, undergo |
|
do/make (action) |
perform, achieve, respond, attempt, behave, damage, destroy, dissect, employ, fail, implement, injure, make, operate, produce, react, resect, rupture, work |
|
Use/deal (manipulation) |
treat, consume, control, deal, manage, manipulate, monitor, use, utilize |
|
Know/think (cognition) |
analyze, ascertain, assess, believe, categorize, classify, compare, confuse, consider, decide, determine, diagnose, estimate, evaluate, interpret, investigate, judge, justify, know, plan, prove, recognize, reflect, think |
|
Move (go/come) (movement) |
carry, enter, extend, follow, invade, metastastize, migrate, raise, regress, progress, return, spread, transfer |
|
Perceive (generic perception) |
observe, detect, discover, find |
|
see/hear/taste/smell/touch (sensory perception) |
demonstrate, examine, exhibit, look, manifest, see, show, view |
|
be/stay / put (position) |
be, arrange, border, bound, combine, confine, insert, limit, localize, maintain, persist, place, remain, stay, transplant |
Tabla 3.3: Dominios léxicos verbales más frecuentes en el dominio de la oncología
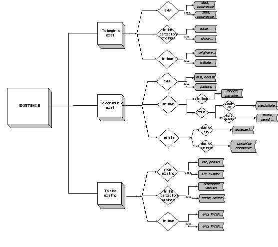
Cualquier dominio léxico es una jerarquía de lexemas que comparten, todos ellos, el mismo significado nuclear o genus. Por ejemplo, en el dominio de existence el genus (to exist) marca el territorio semántico que abarca un determinado dominio o subdominio por lo que se convierte en el factor que determina la pertenencia de un lexema (to originate) a un área de significado conceptual. Cada lexema especifica el significado nuclear del dominio al que pertenece, a través de su differentiae (in time), que a su vez representa parámetros semánticos, fieles reflejos de nuestra percepción:

Figura 3.2: Diagrama del dominio léxico de existence
En el caso de Cognición, el dominio, según su estructura definicional se presenta de la siguiente forma:
(18)
COGNITION: to cause somebody to believe that something is true when it is not
deceive to cause somebody to believe that something is true when it is not in order to take advantage of them.
delude to deceive somebody by false promises.
fool to deceive somebody, making them look foolish.
trick to deceive somebody to get something from them as part of a plan.
dupe to trick somebody completely, usually to get them to do something.
hoodwink to trick somebody [informal].
bamboozle to trick somebody in order to gain an advantage [informal].
beguile to trick somebody into doing something by making it seem attractive.
hoax to deceive somebody by playing a joke on them.
con to deceive somebody by telling them things that are untrue [informal].
En cada subdimensión hay información compartida, tanto sintáctica como semántica. Por ejemplo, el superordinado de este grupo, deceive, tiene dos posibles patrones de complementación: NP y NP PP (into), que heredan todos los demás predicados subordinados como apreciamos en los siguientes ejemplos:
(19)
He deceived me Patrón:
He deceived me into believing he was a police officer Patrón:
NP
NP PP (into)
Paralelamente, se ha encontrado herencia también en cuanto al número y características de los posibles argumentos que puedan aparecer con cada predicado, así como posibles proyecciones metafóricas. En cuanto a la estructura definicional, los lexemas que se encuentran en el mismo dominio se definen en función del término superordinado que encabeza el mismo:
(22)
deceive to cause somebody to believe that something is true when it is not in order to take advantage of them.
delude to deceive somebody by false promises.
fool to deceive somebody, making them look foolish.
trick to deceive somebody to get something from them as part of a plan.
Según Faber y Mairal (1998, 1999), los dominios léxicos son como pequeñas gramáticas léxicas donde confluyen regularidades de tipo pragmático, semántico y sintáctico. En este sentido un lexicón estructurado siguiendo principios lexemático-funcionales, se convierte en una gramática léxica nuclear, constituida por reglas y rutinas, cuya realización se basa en la estructura de dominio léxico.
Como se puede deducir, la estructuración del léxico en dominios es muy significativa. No sólo se trata de agrupar de una forma más o menos ordenada y justificada todo el léxico de una lengua. El objetivo es contar con una metodología que nos permita acceder a las propiedades semánticas y sintácticas de los predicados y obtener, así, una descripción léxica mucho más sólida y con mayor poder explicativo en el panorama lexicográfico y terminográfico actuales, que pueda dar cuenta de la competencia léxica de un hablante, experto o lego.
Anterior I Siguiente I Índice capítulo 3 I Índice General
| ISSN: 1139-8736 Depósito Legal: B-35783-2001 |