| ISSN: 1139-8736 Depósito Legal: B-35783-2001 |
4.3.2 Mikrokosmos
El proyecto de Mikrokosmos es originariamente un sistema interlingüe de Traducción Automática Basada en el Conocimiento (Knowledge-Based Machine Translation: KBMT) desarrollado por el Computing Research Laboratory (CRL) de la New Mexico State University (NMSU), en EEUU y cuenta con la financiación del Ministerio de Defensa de este país (Beale, Nirenburg y Mahesh 1995; Mahesh y Niernburg 1995ab). A diferencia de otros proyectos de KBMT anteriores, de dimensiones más reducidas, Mikrokosmos es un sistema práctico a gran escala, enfocado en principio a traducir entre inglés y español, y que actualmente está siendo expandido para dar cabida a otras lenguas.
La ontología de Mikrokosmos es una ontología no especializada a la que se ofrece libre acceso para fines académicos. En la actualidad, Mikrokosmos traduce artículos periodísticos españoles e ingleses sobre adquisiciones y fusiones empresariales sin restricciones de textos de entrada. Para ello utiliza una serie de lexicones específicos para cada lengua y una ontología de conceptos independiente de cualquiera de las lenguas. A pesar de que el KBMT fuera diseñado para traducir un tipo específico de textos, el hecho de que no se impusiera restricción alguna en el contenido de los textos de entrada obligó a los creadores de Mikrokosmos a construir una ontología en la que se incluyera un gran número de conceptos generales, y a representar muy variados objetos del mundo, las propiedades de dichos objetos y los eventos en los que dichos objetos se relacionan entre sí o con sus propiedades, es decir, una ontología genérica.
Dada la transdisciplinariedad del ámbito de investigación en el que nos movemos, el cáncer y su tratamiento, la ontología debía reflejar una estructuración conceptual muy rica en la que estuvieran incluidos conceptos bastante genéricos y de ramas del saber diferentes, como por ejemplo, las partes del cuerpo humano o las relaciones causa-efecto, ya que si nos limitábamos a los conceptos específicos sobre oncología, muchas de las propiedades y relaciones de estos conceptos no iban a poder representarse, al hacer referencia bien a conceptos de otros dominios de especialidad bien a conceptos más genéricos.
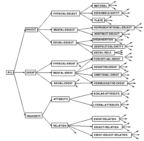
La ontología original de Mikrokosmos cuenta con unos 4.700 conceptos, los cuales están conectados con una media de otros 14 conceptos, a través de la asignación de atributos y relaciones. Veamos con algo más de detenimiento la arquitectura base de la ontología:

Figura 4.2: Arquitectura base de la ontología Mikrokosmos
Como se puede observar existen tres entidades superiores, OBJECT, EVENT y PROPERTY, a partir de las que se desarrollan todas las demás.
De acuerdo con la estructura base de la ontología de Mikrokosmos, es importante enfatizar que su trabajo consta de una perspectiva transcategorial (Viegas, E., Mahesh, K. y Nirenburg, S. 1999: 12), es decir, las categorías sintácticas y nuestras categorías ontológicas, conceptuales o semánticas no se relacionan de manera automática. En efecto, aunque se da el caso de que muchos verbos son EVENTs y de que muchos sustantivos están representados por conceptos que pertenecen al árbol de los OBJECTs, no siempre es así; por ejemplo, cancer es una categoría conceptual que pertenece a los EVENTs, a pesar de ser un sustantivo. De la misma forma, desde otro punto de vista, Gibbs (1996: 31) apoya la perspectiva transcategorial, defendiendo que las categorías lingüísticas no son autónomas respecto a la organización conceptual general y a los mecanismos de procesamiento.
Según Mahesh (1996: 17) los objetos y eventos son los que se han venido a denominar stand-alone concepts, es decir, conceptos que no dependen de otros para su ubicación conceptual, en otras palabras son autónomos conceptualmente. Por EVENT, se entiende todo concepto que incluya de alguna manera la idea de proceso que típicamente corresponde a verbos (recetar) o sustantivos (tratamiento). En cuanto a la casilla de OBJECT, ésta daría cabida a todos aquellos conceptos que representan a entidades tanto materiales como abstractas que generalmente se corresponden con sustantivos (abdomen), aunque la proyección real pueda ser mucho más compleja.
En cuanto a las properties, éstas son non-stand-alone concepts y se dividen en RELATIONs y ATTRIBUTEs. Las relaciones se diferencian de los atributos en que aquéllas vinculan un objeto o evento a otro objeto o evento, mientras que los atributos vinculan un objeto o evento a una constante escalar, es decir un número, o una constante literal, un color.
La jerarquía resultante es una red semántica de marcos cada uno de los cuales posee una rica estructura interna que le permite una gran expresividad. La ontología puede ser considerada como una entidad autónoma en el sentido de que se define a sí misma. Por ejemplo, todas las propiedades adscritas a los objetos o eventos están a su vez definidas en algún punto de la rama property.
Por otro lado, las propiedades, sean de naturaleza conceptual o sintáctica, de los objetos y eventos se heredan a lo largo de los sucesivos niveles de la jerarquía. Por ejemplo, todos los EVENTs heredan por omisión el requerimiento de un agente (Pérez Hernández 2000: 243), así como el término surgeon hereda propiedades de physician, human y de vertebrate. Además la herencia puede ser negativa, es decir, ha de ser posible especificar que algún elemento no herede alguna propiedad. Por ejemplo, los PASSIVE-COGNITIVE-EVENTs y los INVOLUNTARY-PERCEPTUAL-EVENTs no requieren un agente, y el anestesista en la mayoría de los países angloparlantes no tiene obligatoriamente que ostentar el título de médico, basta con una diplomatura en Ciencias de la Salud.
Como se puede deducir, la elaboración de una ontología de estas características es una labor enormemente compleja y costosa en recursos técnicos y humanos. A los intentos fallidos de crear ontologías de forma automática o semi-automática se le une la inexistencia de una metodología definida para la construcción de las mismas. Lo que sí existen son una serie de pautas generales desarrolladas a partir de la experiencia acumulada por los investigadores de Mikrokosmos (Mahesh 1996; Mahesh y Nirenburg 1995ab)
La ontología de Mikrokosmos responde al concepto ya mencionado de Situated Ontology (Mahesh 1996: 48; Mahesh y Nirenburg 1995). Las decisiones se toman en función de las necesidades inmediatas de la situación en general. Los conceptos adquiridos se prueban inmediatamente por más de un miembro del grupo, emitiendo de forma casi instantánea datos, comentarios sobre el comportamiento de los mismos ya sea en textos, en situaciones comunicativas reales o en la propia ontología o lexicón. Se facilita y se enfatiza de forma muy especial la negociación entre las distintas partes implicadas en la estructuración de la ontología. A pesar de todo el caos que parezca que puede suponer este enfoque, la ontología contiene un protocolo y algoritmos que permiten que dichas negociaciones sean fructíferas para así alcanzar una compatibilidad total entre las representaciones léxicas y ontológicas.
El concepto de negociación en el diseño ontológico es la única forma de llegar a un punto de encuentro a partir del cual poder trabajar desde muy distintas terminales, con estructuras de conocimiento muy diversas. Además, para garantizar aún más la independencia estructural de la ontología, en el enfoque de una ontología negociada el desarrollo de la misma no puede estar condicionado o controlado por las normas de la especificación léxica de la semántica de cada lengua, de ahí que se haya escogido un enfoque que sea independiente-de-la-lengua y que, al mismo tiempo, sea task-oriented, es decir la estructuración de la ontología dependerá del uso que de ésta se quiera hacer.
Todas estas características, además de una gran facilidad de uso en lo que se refiere al sistema de representación del conocimiento, ser un recurso independiente y autónomo, sin primitivos semánticos ni conceptos que hagan referencia a otras ontologías, junto con una enorme riqueza conceptual, hacen que esta ontología sea la más adecuada para su uso en el proyecto OncoTerm. Remitimos al capítulo 4 de este trabajo de investigación para la aplicación de esta ontología en el sistema gestor de conocimiento OntoTerm®.
Anterior I Siguiente I Índice capítulo 4 I Índice General
| ISSN: 1139-8736 Depósito Legal: B-35783-2001 |